松江HJ–9402A-120/300/600/1200消防應急廣播設備接線技術安裝
在使用設備之前,請務必仔細閱讀使用說明書,以便了解其性能及使用方法。
1. 產品特點
⑴. 產品按 消防最新標準《GB16806-2006及第1號修改單》、《GB50116-2013》設計。
⑵. 產品為消防聯動控制系統中應急廣播設備。
⑶. 產品與消防專用功放配套,用于消防應急廣播。
⑷. 產品與消防火災報警控制器配套,用于火警聯動應急廣播。
⑸. 產品適合于商務辦公、超市、商場、工廠、地下室、學校和娛樂場所等。
⑹. 產品不適用于一般廣播擴音機及家庭音響娛樂使用。
2. 概述
該系列消防應急廣播設備包含HJ-9402A-120、HJ-9402A-300、HJ-9402A-600、HJ-9402A-1200四款,是本公司在HJ-1757B系列消防應急廣播設備基礎上,按消防新標準要求進行重新改進設計,本產品性能和 指標執行《GB16806-2006及第1號修改單》、《GB50116-2013》 標準。
HJ-9402A-系列消防應急廣播設備,由 HJ-9402A-KZCZ 消防應急廣播設備控制操作面板、SW/SZ 系列功 放二部分組成。與相應的火災報警控制器(聯動型)、檢測模塊、吸頂音箱、外接交流備用電源等配套可 組成相應的消防應急廣播系統。
該控制操作面板產品是本公司在HJ-9402消防應急廣播設備操作面板與HJ-9402消防應急廣播設備控 制面板基礎上,按消防新標準要求進行合二為一改進設計。
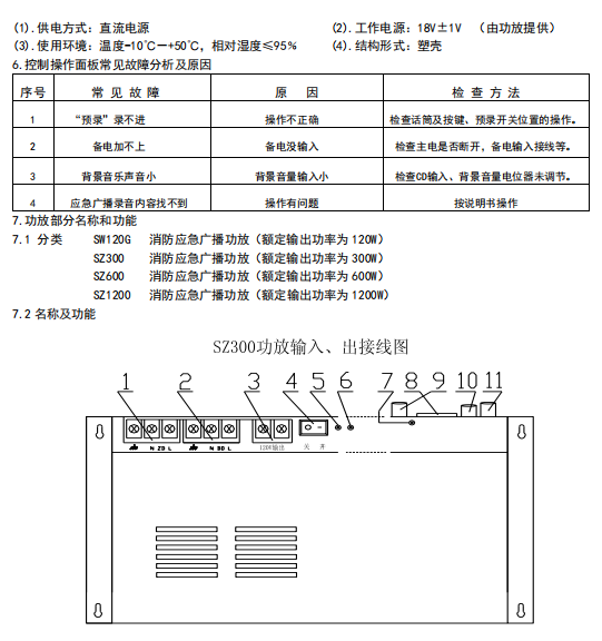
消防應急廣播設備控制操作面板具有:電子放音、錄音和應急廣播功能,電源故障、通信故障、模塊 故障和電平指示功能,自檢、消音、預錄、直播、背景和監聽等功能。錄音部分有內置電子錄音模塊,可 錄制 30 分鐘以上語言信號或報警聲,并備有超音頻發生器,經功率放大后輸出,送入消防廣播各分區的 廣播網絡系統檢測和控制,監測廣播信息傳輸線路斷路、短路故障。可手動選擇廣播分區(最多為 20 個分 區),并設有分區啟動和分區故障指示,啟動、停止和鎖鍵指示等功能。手動狀態下,可任意選擇打開 1-20 個分區(或一個樓層)應急廣播。在受控狀態下,可接收來自火災報警控制器的消防聯動報警信號,并能自 動打開所屬分區應急廣播。 SZ 系列功放,按系統要求進行重新設計,具有高可靠性定壓式功率放大器,額定音頻輸出 120V~, 帶有開路、短路、過壓和過流及過溫自動保護電路。信號輸入由應急廣播控制操作面板音頻輸出提供,并 備有 CD 口音源輸入/接聯輸出、AC220V 備電輸入等接口,有 SZ300、 SZ600、SZ1200 三種規格。 SW120G 功放,是專為應急廣播而設計的高可靠性定壓式功率放大器,是在 SW500G 功放基礎上,按系 統結構要求進行重新設計,具有高可靠性定壓式功率放大器,額定音頻輸出 120V~,帶有開路、短路、過 壓和過流及過溫自動保護電路。信號輸入由應急廣播控制操作面板音頻輸出提供,并備有 CD 口音源輸入、 AC220V 備電輸入等接口。
3. 控制操作面板部分名稱和功能
3.1 控制操作面板前面板(圖1)












蘇公網安備32058102002172號
客服1